The photos you provided may be used to improve Bing image processing services.
Privacy Policy
|
Terms of Use
Can't use this link. Check that your link starts with 'http://' or 'https://' to try again.
Unable to process this search. Please try a different image or keywords.
Try Visual Search
Search, identify objects and text, translate, or solve problems using an image
Drag one or more images here,
upload an image
or
open camera
Drop images here to start your search
To use Visual Search, enable the camera in this browser
All
Search
Images
Inspiration
Create
Collections
Videos
Maps
News
More
Shopping
Flights
Travel
Notebook
Top suggestions for Pls Algorithm NZ
Pls
Model
Pls
Modeling
Pls Algorithm
Model
Pls Algorithm
Australia
Pls Algorithm
Case Study
Pls
Graph
Pls
Software
PLS-
SEM
Pls
vs Als
SmartPLS
Algorithm
in E-Commerce Only Pls
PLS-
CADD
MATLAB
Pls
Plsr Algorithm
Diagram
Pls
Modelling
What Is Sem
Pls
LDA
Algorithm
Least
Squares
PLS-
DA MATLAB
Pls Algorithm
Using Excel
Status Apls
Algorithm
PLA Algorithm
Python
Partial Least
Squares
Pls
Path Modeling
Partial Least Squares
Regression
Pvt Algorithm
Apls
Lppl
Algorithm
Pls
Diagnosis
Outer Model
Pls
Apls Pea
Algorithm
Pls
Robot
Results of
Pls
Pls
Circuitry
And Gate in
Pls
Pca
Graph
Nipals
Algorithm
Pls
Intervene Algorithim
Strong Pls
Da Igram
Apls SVT
Algorithm UK
Pls
Use Brain
Pls
Software Engineer
Load Diagarm Plan for a
Pls
Multicollinear
Pls
in Research
Pls
Partia
Simulated Annealing
Algorithm Flowchart
Pls
Partial Least Square Algorithm
Pls
Tractopathy
Pls
Unit of Measure
Explore more searches like Pls Algorithm NZ
Financial
Services
Certification
Mark
Logistics
Services
Buy
Me
Enter
Card
Run
There
Recover
Well
Donate
Icon
How.
Sign
Gift
Sign
Size
Art
Donate
Thumbnail
Find
It
Donate
ROBUX
Give Me
10
Buy Me
This
Logistics
Logo
Subscribe
PNG
Beauty
Tips
Symbol
Clip Art
Money
Order
Donate
Profile
Army
Truck
Prise De
Connaissance
Donate
Pic
Card
Design
Emoji
PNG
Money.
Sign
SEM
Model
Clip
Art
Laser
Level
Emoji
Meme
Donate Logo
Roblox
Donate
Charity
Donate Sign
Ideas
Donate Wallpaper
Roblox
Donate
Website
Donate Me
Roblox
Subscribe YouTube
Banner
Position
Donate
Logo
Meme
Vote
Sub YouTube
Banner
Truck
Game
M1074
Play
Word
People interested in Pls Algorithm NZ also searched for
Donate
PNG
Dono
Logo
Sem
Diagram
3
More
Donate
Background
Check
Cashing
Bro
Meme
Dump
Trailer
Donate Ideas
Roblox
ECHU
Download
vs
IPS
Give
Money
Sub Hello
Kitty
Model
5 Standard
Score
Vector
Health
Care
Like
Sub
Autoplay all GIFs
Change autoplay and other image settings here
Autoplay all GIFs
Flip the switch to turn them on
Autoplay GIFs
Image size
All
Small
Medium
Large
Extra large
At least... *
Customized Width
x
Customized Height
px
Please enter a number for Width and Height
Color
All
Color only
Black & white
Type
All
Photograph
Clipart
Line drawing
Animated GIF
Transparent
Layout
All
Square
Wide
Tall
People
All
Just faces
Head & shoulders
Date
All
Past 24 hours
Past week
Past month
Past year
License
All
All Creative Commons
Public domain
Free to share and use
Free to share and use commercially
Free to modify, share, and use
Free to modify, share, and use commercially
Learn more
Clear filters
SafeSearch:
Moderate
Strict
Moderate (default)
Off
Filter
Pls
Model
Pls
Modeling
Pls Algorithm
Model
Pls Algorithm
Australia
Pls Algorithm
Case Study
Pls
Graph
Pls
Software
PLS-
SEM
Pls
vs Als
SmartPLS
Algorithm
in E-Commerce Only Pls
PLS-
CADD
MATLAB
Pls
Plsr Algorithm
Diagram
Pls
Modelling
What Is Sem
Pls
LDA
Algorithm
Least
Squares
PLS-
DA MATLAB
Pls Algorithm
Using Excel
Status Apls
Algorithm
PLA Algorithm
Python
Partial Least
Squares
Pls
Path Modeling
Partial Least Squares
Regression
Pvt Algorithm
Apls
Lppl
Algorithm
Pls
Diagnosis
Outer Model
Pls
Apls Pea
Algorithm
Pls
Robot
Results of
Pls
Pls
Circuitry
And Gate in
Pls
Pca
Graph
Nipals
Algorithm
Pls
Intervene Algorithim
Strong Pls
Da Igram
Apls SVT
Algorithm UK
Pls
Use Brain
Pls
Software Engineer
Load Diagarm Plan for a
Pls
Multicollinear
Pls
in Research
Pls
Partia
Simulated Annealing
Algorithm Flowchart
Pls
Partial Least Square Algorithm
Pls
Tractopathy
Pls
Unit of Measure
850×594
researchgate.net
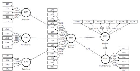
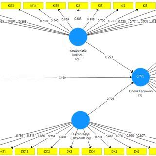
PLS algorithm results. PLS algorithm results. | Download Scientific Diagram
597×597
researchgate.net
PLS algorithm results. PLS algorithm results. | Down…
850×876
researchgate.net
PLS algorithm results. PLS algorithm results. | …
495×460
researchgate.net
Diagram PLS Algorithm | Download Scientific Diagram
Related Products
Laser Level
T-Shirt
Sticker
680×692
researchgate.net
PLS algorithm testing | Download Scientific Di…
749×493
researchgate.net
PLS Algorithm Analysis | Download Scientific Diagram
320×320
researchgate.net
PLS Algorithm Analysis | Download Scientific Di…
850×785
researchgate.net
PLS algorithm results. | Download Scientific Diag…
717×508
researchgate.net
PLS Algorithm Structural Model | Download Scientific Diagram
850×435
researchgate.net
The PLS Algorithm Outputs | Download Scientific Diagram
320×320
researchgate.net
-Initial PLS Algorithm Results | Download …
850×454
researchgate.net
Analysis results (PLS Algorithm). | Download Scientific Diagram
850×395
researchgate.net
The PLS Algorithm (Modification) | Download Scientific Diagram
Explore more searches like
Pls
Algorithm NZ
Financial Services
Certification Mark
Logistics Services
Buy Me
Enter Card
Run There
Recover Well
Donate Icon
How. Sign
Gift Sign
Size Art
Donate Thumbnail
320×320
researchgate.net
The PLS Algorithm (Modification) | Downloa…
850×1038
researchgate.net
PLS Model Results (Algorithm) | Downl…
850×592
researchgate.net
Result of PLS algorithm | Download Scientific Diagram
320×320
researchgate.net
Result of PLS algorithm | Download Scientific Dia…
850×605
researchgate.net
PLS algorithm determined by the authors with SmartPLS, version 4. P…
320×320
researchgate.net
PLS algorithm determined by the aut…
850×668
researchgate.net
Assessment of PLS algorithm | Download Scientific Diagram
850×425
researchgate.net
PLS Algorithm Calculation Results Display | Download Scientific Diagram
320×320
researchgate.net
PLS Algorithm Calculation Results D…
320×320
researchgate.net
Pls algorithm after trimming. | Download …
850×485
researchgate.net
Finalized Measurement Model (PLS-Algorithm) | Download Scientific Diagram
850×675
researchgate.net
PLS algorithm results. | Download Scientific Diagram
320×320
researchgate.net
PLS algorithm results. | Download Scientific Diagram
850×674
researchgate.net
Results of PLS Algorithm analysis | Download Scientific Diagram
583×583
researchgate.net
PLS Algorithm Output (SMART PLS v. 3.3.3…
330×269
researchgate.net
Result from PLS Algorithm | Download Scientific Diagram
850×613
researchgate.net
PLS algorithm output. | Download Scientific Diagram
320×320
researchgate.net
PLS algorithm output. | Download Scientific D…
679×431
researchgate.net
Standard linear PLS algorithm. | Download Scientific Diagram
People interested in
Pls
Algorithm NZ
also searched for
Donate PNG
Dono Logo
Sem Diagram
3 More
Donate Background
Check Cashing
Bro Meme
Dump Trailer
Donate Ideas Roblox
ECHU
Download
vs IPS
850×348
researchgate.net
PLS algorithm results | Download Scientific Diagram
850×680
researchgate.net
PLS Algorithm Output | Download Scientific Diagram
320×320
researchgate.net
PLS Algorithm Output | Download Scientific Diagr…
Some results have been hidden because they may be inaccessible to you.
Show inaccessible results
Report an inappropriate content
Please select one of the options below.
Not Relevant
Offensive
Adult
Child Sexual Abuse
Feedback