The photos you provided may be used to improve Bing image processing services.
Privacy Policy
|
Terms of Use
Can't use this link. Check that your link starts with 'http://' or 'https://' to try again.
Unable to process this search. Please try a different image or keywords.
Try Visual Search
Search, identify objects and text, translate, or solve problems using an image
Drag one or more images here,
upload an image
or
open camera
Drop images here to start your search
To use Visual Search, enable the camera in this browser
All
Search
Images
Inspiration
Create
Collections
Videos
Maps
News
More
Shopping
Flights
Travel
Notebook
Top suggestions for Guessing Game Flowchart
Number
Guessing Game Flowchart
Game Flowchart
Example
Flowchart
for a Game
Game
Design Flowchart
Flowchart Word
Guessing Game
How to Make a
Guessing Game Flowchart
Board
Game Flowchart
Flowchart Game
Simple
Guess the Number
Flowchart
Guessing Game
Chart
Quiz
Game Flowchart
Color
Guessing Game
Flowchart
for Hangman Game
Random Number
Guessing Game Flowchart
Word Wall
Flowchart Game
Checkers
Game Flowchart
Function Flowchart
of a Menu Game
Guessing Game
Flowgorithm
Flow Chart of Zero to 100
Guessing Game
Guessing Game
Back to the Screen
Designing a
Game Flowchart
Flowchart Game
Dinosaurus
Flowchart
Rules Game
Game
Algorithm Flowchart
Flowcahrt for Number
Guessing Game
Flowchart
of a Random Number Guessing Game for Kids
Card Game
Flow Chart
Flowchart
Romance Option Game
Design a Guessing Game
Blank Diagram
Flowchart Game
Indonesia
Flowchart for Game
Homepage
Game
Logic Flowchart
Flowchart
for a Basic Number Guessing Game
Activity Diagram of a
Guessing Game
Code
Flowchart
Flowchart for Number Guessing Game
What Does Sum Mean
Games
with Account Flowchart
2D
Game Flowchart
Simple Chance
Game Flowchart
Flow Chart for a Number
Guessing Game with One Loop
Quiz Game
Data Flowchart
Flowchart
of Kids Games
Flowchart for Quiz Game
in C
Number Guessing Game
in Python Projects Background Image
Simple Interest Calculator
Game Flowchart
Main Menu
Game Flowchart
Number Guessing Game
Python Icon
Flowchart About Guessing
Lab
Njumber Guessing Game
Diagram
Games
Picker Flowchart
Refine your search for Guessing Game Flowchart
For
Word
Number
Lucking
Number
Random
Python
Word
Color
Pseudocode
Simple
Word
For Lucky
Number
Explore more searches like Guessing Game Flowchart
Tic Tac
Toe
Main
Menu
American
Football
User
Story
For
Dice
Play
Minesweeper
For
Simple
Coding
Examples
Technical
Design
Paper
Map
Sliding
Puzzle
Cracked
Egg
Contoh
Platform
high-IQ
Haunted
Forest
Showing
Platform
Design
Process
Guess
Who
Which
Bowl
Pause
Menu
Connect
4
Card
Movements
Skenario
Guess
Guess
Word
Snake
Ladder
Programming
Sample
Story
Matchmaking
Main
Battle
Mareo
Company
People interested in Guessing Game Flowchart also searched for
Car
For
Creating
Badminton
Boledo
Parkour
Example
Game Flowchart
Template
2D
2 Player
Dice
Snoot
App
Uno
Autoplay all GIFs
Change autoplay and other image settings here
Autoplay all GIFs
Flip the switch to turn them on
Autoplay GIFs
Image size
All
Small
Medium
Large
Extra large
At least... *
Customized Width
x
Customized Height
px
Please enter a number for Width and Height
Color
All
Color only
Black & white
Type
All
Photograph
Clipart
Line drawing
Animated GIF
Transparent
Layout
All
Square
Wide
Tall
People
All
Just faces
Head & shoulders
Date
All
Past 24 hours
Past week
Past month
Past year
License
All
All Creative Commons
Public domain
Free to share and use
Free to share and use commercially
Free to modify, share, and use
Free to modify, share, and use commercially
Learn more
Clear filters
SafeSearch:
Moderate
Strict
Moderate (default)
Off
Filter
Number
Guessing Game Flowchart
Game Flowchart
Example
Flowchart
for a Game
Game
Design Flowchart
Flowchart Word
Guessing Game
How to Make a
Guessing Game Flowchart
Board
Game Flowchart
Flowchart Game
Simple
Guess the Number
Flowchart
Guessing Game
Chart
Quiz
Game Flowchart
Color
Guessing Game
Flowchart
for Hangman Game
Random Number
Guessing Game Flowchart
Word Wall
Flowchart Game
Checkers
Game Flowchart
Function Flowchart
of a Menu Game
Guessing Game
Flowgorithm
Flow Chart of Zero to 100
Guessing Game
Guessing Game
Back to the Screen
Designing a
Game Flowchart
Flowchart Game
Dinosaurus
Flowchart
Rules Game
Game
Algorithm Flowchart
Flowcahrt for Number
Guessing Game
Flowchart
of a Random Number Guessing Game for Kids
Card Game
Flow Chart
Flowchart
Romance Option Game
Design a Guessing Game
Blank Diagram
Flowchart Game
Indonesia
Flowchart for Game
Homepage
Game
Logic Flowchart
Flowchart
for a Basic Number Guessing Game
Activity Diagram of a
Guessing Game
Code
Flowchart
Flowchart for Number Guessing Game
What Does Sum Mean
Games
with Account Flowchart
2D
Game Flowchart
Simple Chance
Game Flowchart
Flow Chart for a Number
Guessing Game with One Loop
Quiz Game
Data Flowchart
Flowchart
of Kids Games
Flowchart for Quiz Game
in C
Number Guessing Game
in Python Projects Background Image
Simple Interest Calculator
Game Flowchart
Main Menu
Game Flowchart
Number Guessing Game
Python Icon
Flowchart About Guessing
Lab
Njumber Guessing Game
Diagram
Games
Picker Flowchart
768×1024
scribd.com
Guess Game Flowchart Dra…
1200×600
github.com
GitHub - budsbound/Number-Guessing-Game-Flowchart
180×233
coursehero.com
Number Guessing Assi…
181×233
coursehero.com
Number guessing Flow…
Related Products
Templates
Game Flowchart Ex…
Guessing Game Algori…
871×673
www.reddit.com
[College Programming] Number Guessing Game …
3024×632
www.reddit.com
[College Programming] Number Guessing Game Flowchart : r/HomeworkHelp
1913×925
www.reddit.com
[College Programming] Number Guessing Game Flowchart : r/HomeworkHelp
720×1280
www.reddit.com
[College Programming] …
1125×2439
www.reddit.com
[College Programming] …
1024×1024
github.com
GitHub - R-bjorn/Guessing-Ga…
1080×1920
www.reddit.com
[College Programming] …
1366×768
github.com
GitHub - Simeonone/guessing-game: a number guessing game made with HTML ...
1157×1616
coursehero.com
[Solved] Flowchart. Ra…
700×677
numerade.com
3. (a) Using a flowchart design a guessing ga…
700×212
chegg.com
Solved Question 6: Guessing Game Diagram a flowchart of the | Chegg.com
Refine your search for
Guessing Game Flowchart
For Word
Number
Lucking Number
Random
Python
Word
Color
Pseudocode
Simple Word
For Lucky Number
1712×175
forum.freecodecamp.org
Number Guessing Game - Build a Number Guessing Game - Backend ...
617×762
chegg.com
Solved Exercise 2: A simple guessin…
320×320
researchgate.net
Flowchart game Indonesia HEBAT | Do…
180×234
coursehero.com
Flowchart 2 - Guessing a nu…
180×234
coursehero.com
Flowchart 2 - Guessing a nu…
993×1922
testingdocs.com
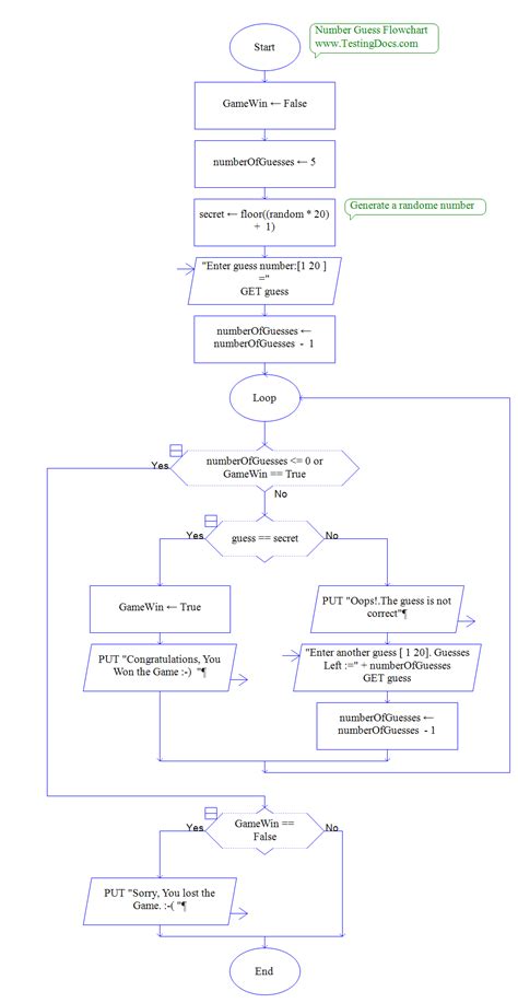
Number Guess Game Flowch…
1024×600
testingdocs.com
Number Guess Game Flowchart - TestingDocs
443×488
www.pinterest.com
Draw a structured flowchart or write pse…
180×234
coursehero.com
Interactive Guessing Numb…
1123×665
coursehero.com
[Solved] 1. I need a flowchart that shows the process for guessing a ...
1024×412
numerade.com
Draw a structured flowchart or write pseudocode that describes the ...
912×578
forum.freecodecamp.org
Number Guessing Game - Build a Number Guessing Game - Backend ...
600×585
utpaqp.edu.pe
Flowchart About Computer
882×412
chegg.com
Solved Activity \#1: Guessing game - individual Write a | Chegg.com
1176×643
chegg.com
Solved Please write an interactive number guessing game | Chegg.com
700×322
chegg.com
Solved PART 2 - A flow chart for a Number Guessing Game | Chegg.com
180×234
coursehero.com
Guessing Game.drawio.…
704×413
chegg.com
Draw a flowchart of the game we played in the class. | Chegg.com
Explore more searches like
Guessing
Game Flowchart
Tic Tac Toe
Main Menu
American Football
User Story
For Dice
Play Minesweeper
For Simple
Coding Examples
Technical Design
Paper Map
Sliding Puzzle
Cracked Egg
253×190
TES
Number guessing game flowcharts, Code and .py …
134×190
TES
Number guessing game flowcharts…
Some results have been hidden because they may be inaccessible to you.
Show inaccessible results
Report an inappropriate content
Please select one of the options below.
Not Relevant
Offensive
Adult
Child Sexual Abuse
Feedback