The photos you provided may be used to improve Bing image processing services.
Privacy Policy
|
Terms of Use
Can't use this link. Check that your link starts with 'http://' or 'https://' to try again.
Unable to process this search. Please try a different image or keywords.
Try Visual Search
Search, identify objects and text, translate, or solve problems using an image
Drag one or more images here,
upload an image
or
open camera
Drop images here to start your search
To use Visual Search, enable the camera in this browser
All
Search
Images
Inspiration
Create
Collections
Videos
Maps
News
More
Shopping
Flights
Travel
Notebook
Top suggestions for Tim Sort Python Code
Merge
Sort Python Code
Merge Sort
Algorithm Python
Selection Sort
in Python
Merge Sort
Program in Python
List in
Python Code
Quick
Sort Python
Japanese
Python Code
Tim
Peters Python
Merge Sort
Short Code
Sort
Function in Python
Download TIF Image for
Python Code
Contoh
Tim Sort Python
Dark Colourful
Python Code
Merge Sort
Soluion in Python
How to Type a Topic in
Python Code
Bucket Sort
in Python Code
Python Sort
Time Complexity
How to Use
Sort in Python
Merge Sort in
Python Source Code
Creative Python Code
Showing Thanks
Python Code
Status
Image Made From
Code Python
Python Code
and Meaning
How to Maxsimise
Python Code
Merge Sort Code Python
Simple
Python Simple Code
VX Code Sum
Tim Sort
Process Example
All the Python Code
with Their Uses
Python Code for Merge Sort
Geeks for Geeks
Code
Hình Trái Tim Python
Code for a Mergre
Sort Python
What's Faster Tim Sort
or Intro Sort
Sort Function Python
Syntax
Python
Binary Sort
What Is Merge
Sort in Python
Tech with
Tim Python Platformer
Code Trái Tim
Trên Python Shere Khan
Sort Code in Python
to Upload in YouTube Video
Tim Sort
Pseudocode
Easy Python Code
for Merge Alternately
Tech with
Tim Python Projects
Tim Code
Red
Python Code
for a Working Stadium Image
Code
Vẽ Hình Trái Tim Trên Python
Python Code
Pink Bakground
Contoh Algortima Tim Sort
Di Java
Sort
Flowchart in Python
Tim Sort
Sample in C# Step by Step
Sort
Files by Creation Date Python
Visual On How
Python Merge Code Works
Explore more searches like Tim Sort Python Code
How
Use
What Is
Selection
Excel
Table
Highest/Lowest
Descending
Order
Function
Meme
Array
Example
Dictionary
Value
Selection
Bubble
Array
Reverse
String
Syntax
Function
Algorithms
Method
Code
Descending
List
Function
Binary
Values
People interested in Tim Sort Python Code also searched for
Set
Data
Frame
Desc
Bucket
Integers
Command
Lambda
Words
Itemgetter
Autoplay all GIFs
Change autoplay and other image settings here
Autoplay all GIFs
Flip the switch to turn them on
Autoplay GIFs
Image size
All
Small
Medium
Large
Extra large
At least... *
Customized Width
x
Customized Height
px
Please enter a number for Width and Height
Color
All
Color only
Black & white
Type
All
Photograph
Clipart
Line drawing
Animated GIF
Transparent
Layout
All
Square
Wide
Tall
People
All
Just faces
Head & shoulders
Date
All
Past 24 hours
Past week
Past month
Past year
License
All
All Creative Commons
Public domain
Free to share and use
Free to share and use commercially
Free to modify, share, and use
Free to modify, share, and use commercially
Learn more
Clear filters
SafeSearch:
Moderate
Strict
Moderate (default)
Off
Filter
Merge
Sort Python Code
Merge Sort
Algorithm Python
Selection Sort
in Python
Merge Sort
Program in Python
List in
Python Code
Quick
Sort Python
Japanese
Python Code
Tim
Peters Python
Merge Sort
Short Code
Sort
Function in Python
Download TIF Image for
Python Code
Contoh
Tim Sort Python
Dark Colourful
Python Code
Merge Sort
Soluion in Python
How to Type a Topic in
Python Code
Bucket Sort
in Python Code
Python Sort
Time Complexity
How to Use
Sort in Python
Merge Sort in
Python Source Code
Creative Python Code
Showing Thanks
Python Code
Status
Image Made From
Code Python
Python Code
and Meaning
How to Maxsimise
Python Code
Merge Sort Code Python
Simple
Python Simple Code
VX Code Sum
Tim Sort
Process Example
All the Python Code
with Their Uses
Python Code for Merge Sort
Geeks for Geeks
Code
Hình Trái Tim Python
Code for a Mergre
Sort Python
What's Faster Tim Sort
or Intro Sort
Sort Function Python
Syntax
Python
Binary Sort
What Is Merge
Sort in Python
Tech with
Tim Python Platformer
Code Trái Tim
Trên Python Shere Khan
Sort Code in Python
to Upload in YouTube Video
Tim Sort
Pseudocode
Easy Python Code
for Merge Alternately
Tech with
Tim Python Projects
Tim Code
Red
Python Code
for a Working Stadium Image
Code
Vẽ Hình Trái Tim Trên Python
Python Code
Pink Bakground
Contoh Algortima Tim Sort
Di Java
Sort
Flowchart in Python
Tim Sort
Sample in C# Step by Step
Sort
Files by Creation Date Python
Visual On How
Python Merge Code Works
276×757
codelucky.com
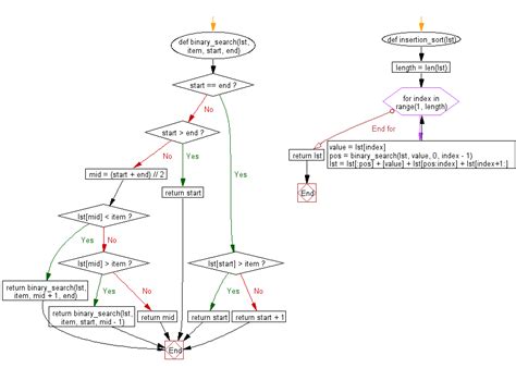
Tim Sort Algorithm: Hyb…
1200×675
codelucky.com
Tim Sort Algorithm: Hybrid Sorting Used in Python and Java - CodeLucky
500×500
codelucky.com
Tim Sort Algorithm: Hybrid Sorting Used …
600×338
codelucky.com
Tim Sort Algorithm: Hybrid Sorting Used in Python and Java - CodeLucky
Related Products
Python Code T-shirt
Python Code Stickers
Python Books
1200×675
codelucky.com
Tim Sort Algorithm: Hybrid Sorting Used in Python and Java - CodeLucky
600×338
codelucky.com
Tim Sort Algorithm: Hybrid Sorting Used in Python and Java - CodeLucky
1200×675
codelucky.com
Tim Sort Algorithm: Hybrid Sorting Used in Python and Java - CodeLucky
479×486
codelucky.com
Tim Sort Algorithm: Hybr…
1200×675
codelucky.com
Tim Sort Algorithm: Hybrid Sorting Used in Python and Java - Cod…
600×586
tpointtech.com
Tim Sort in Python - Tpoint Tech
640×640
researchgate.net
Python code to reproduce Sort …
1203×79
delftstack.com
How to Sort Date and Time in Python | Delft Stack
Explore more searches like
Tim
Sort Python
Code
How Use
What Is Selection
Excel Table
Highest/Lowest
Descending Order
Function Meme
Array Example
Dictionary Value
Selection
Bubble
Array
Reverse
960×540
delftstack.com
How to Sort Date and Time in Python | Delft Stack
1207×80
delftstack.com
How to Sort Date and Time in Python | Delft Stack
1204×80
delftstack.com
How to Sort Date and Time in Python | Delft Stack
1600×900
iquanta.in
Tim Sort Algorithm with Implementation in Python - iQuanta
1350×650
pythonpool.com
TimSort: Algorithm and Implementation in Python - Python Pool
367×187
pythonpool.com
TimSort: Algorithm and Implementation in Python - Pyth…
723×562
developerpublish.com
Python Program to Implement Quick Sort
960×540
delftstack.com
Tim Sort | Delft Stack
540×303
reintech.io
Understanding Tim Sort: A Hybrid Sorting Algorithm | Reintech media
750×347
codespeedy.com
TimSort Sorting Algorithm Implementation in Python - CodeSpeedy
704×396
prezi.com
Algoritmo de Ordenação Tim Sort by luanna rosa on Prezi
488×482
viblo.asia
Tim Sort
1000×500
The DEV Community
Tim sort, the fastest sort used in v8 and Python - DEV Community
900×500
educba.com
Timsort Python | Working and Examples of Timsort Algorithm in Python
People interested in
Tim
Sort Python
Code
also searched for
Set
Data Frame
Desc
Bucket
Integers
Command
Lambda
Words
Itemgetter
1024×1280
artofit.org
What is a quick sort algorithm in python – …
1175×1062
fity.club
Quicksort Algorithm C Java And Python Implementation Quicksort
1080×1080
python.plainenglish.io
Sorted vs. Sort in Python | Python in Plain English
958×638
w3resource.com
Python: Sort unsorted numbers using Timsort - w3resource
800×673
w3resource.com
Python: Sort unsorted numbers using Timsort - w3resource
858×497
educba.com
Tim Sort | How to Perform Tim Sort using Algorithms?
471×209
educba.com
Tim Sort | How to Perform Tim Sort using Algorithms?
1080×1080
clcoding.com
Sorting Algorithms using Python ~ Computer Lan…
902×644
w3resource.com
Python: Sort a list of elements using Time sort - w3resource
Some results have been hidden because they may be inaccessible to you.
Show inaccessible results
Report an inappropriate content
Please select one of the options below.
Not Relevant
Offensive
Adult
Child Sexual Abuse
Feedback