The photos you provided may be used to improve Bing image processing services.
Privacy Policy
|
Terms of Use
Can't use this link. Check that your link starts with 'http://' or 'https://' to try again.
Unable to process this search. Please try a different image or keywords.
Try Visual Search
Search, identify objects and text, translate, or solve problems using an image
Drag one or more images here,
upload an image
or
open camera
Drop images here to start your search
To use Visual Search, enable the camera in this browser
All
Search
Images
Inspiration
Create
Collections
Videos
Maps
News
More
Shopping
Flights
Travel
Notebook
Top suggestions for Structural Algorithm
Algorithm
Definition
Computer Algorithm
Examples
Data Structure
Algorithm
Algorithm
Structure Diagram
My First
Algorithm
Algorithm
in C++
Structure Chart
Algorithm
Quicksort
Java
Algorithm
Control Structures
Structural
Topic Modelling Algorithm
Sort Algorithm
Time Complexity
Algorithm
Poster
C Sorting
Algorithms
Algorithm
of a Program
What Is Data Structure and
Algorithm
DSA
Algorithm
Stack Algorithm
in Data Structure
Data Structure and Algorithm
in C++ Book
Non Linear Data
Structure
Idea Algorithm
Working Structure
Exponential Search
Algorithm
Data Structure and
Algorithm Book Beginner
Recursive Data
Structure
Quick Sort
Algorithm Visualization
Algorithm
Box
Pseudocode
Structure
Merge
Sort
Algorithm
Design and Problems Solving a Structural Diagrams for a Calculators
Des Linear
Algorithm
Data Structure
Course
Structure of Problem
Statement
Min
Algorithm
Data Structures and Algorithms Class
The Structure
of the Trees
Data Structures and
Algorithm Transperant Image
Software Strusture
Algorithm
Technical Structure of a Software
Algorithm
Algorithm
for Website Development
Data Structures and
Alogorithms in Java
Algorithmic Model
Diagram
Algorithm
Structure Diagram Project Managing
Data Structures
Cover
Portfolio About Data Structures and
Algorithms
Sublinear Space
Algorithm
Structure of Writing an
Algorithm CS
Data Structure and
Algoritum Logo
Types of Society
Structure
Data Structures and Algorithms Wallpaper
Vector Images of Data Structure and
Algorithm
Order of Data Structures
to Learn
Explore more searches like Structural Algorithm
Flowchart
Examples
FlowChart
Flowchart
Template
Icon.png
What Is
Computer
Clip
Art
Flowchart
Symbols
Transparent
Logo
Development
Flat Icon
Neurogenic
Shock
Data
Chart
Logo
png
Math
Worksheets
Daily Life
Book
Code
Icon.png
Code
Icon
Block
Diagram
NRP
Resuscitation
Ist Clip
Art
Free Stock
Images
Vertebral
Fracture
Newborn
Resuscitation
Simple
Blueprint
Cool Black
White
Time Complexity
Cheat Sheet
Graph
Coloring
Sinus Bradycardia
ACLS
Flowchart
Representation
Pictures
for PPT
Neural
Network
Template for Research
Paper
Podcast
Logo
Structure
Chart
Cardiogenic
Shock
Termination
Illustration
Chart Template
Word
Animation
Examples
Free Stock
Photos
Genetic
Evolution
What Is
Flowchart
Cool
Pictures
Multiplication
Icon
Model
Pic
Pulmonary
Embolism
People interested in Structural Algorithm also searched for
Math
Symbols
Shapes
For
Cheat
Sheet
Example
Equation
Bradycardia
Tachycardia
Kruskal
Anime
Hypernatremia
Hyponatremia
Cartoon
Kalman
Booth
Recipe
Flowchart
For
Autoplay all GIFs
Change autoplay and other image settings here
Autoplay all GIFs
Flip the switch to turn them on
Autoplay GIFs
Image size
All
Small
Medium
Large
Extra large
At least... *
Customized Width
x
Customized Height
px
Please enter a number for Width and Height
Color
All
Color only
Black & white
Type
All
Photograph
Clipart
Line drawing
Animated GIF
Transparent
Layout
All
Square
Wide
Tall
People
All
Just faces
Head & shoulders
Date
All
Past 24 hours
Past week
Past month
Past year
License
All
All Creative Commons
Public domain
Free to share and use
Free to share and use commercially
Free to modify, share, and use
Free to modify, share, and use commercially
Learn more
Clear filters
SafeSearch:
Moderate
Strict
Moderate (default)
Off
Filter
Algorithm
Definition
Computer Algorithm
Examples
Data Structure
Algorithm
Algorithm
Structure Diagram
My First
Algorithm
Algorithm
in C++
Structure Chart
Algorithm
Quicksort
Java
Algorithm
Control Structures
Structural
Topic Modelling Algorithm
Sort Algorithm
Time Complexity
Algorithm
Poster
C Sorting
Algorithms
Algorithm
of a Program
What Is Data Structure and
Algorithm
DSA
Algorithm
Stack Algorithm
in Data Structure
Data Structure and Algorithm
in C++ Book
Non Linear Data
Structure
Idea Algorithm
Working Structure
Exponential Search
Algorithm
Data Structure and
Algorithm Book Beginner
Recursive Data
Structure
Quick Sort
Algorithm Visualization
Algorithm
Box
Pseudocode
Structure
Merge
Sort
Algorithm
Design and Problems Solving a Structural Diagrams for a Calculators
Des Linear
Algorithm
Data Structure
Course
Structure of Problem
Statement
Min
Algorithm
Data Structures and Algorithms Class
The Structure
of the Trees
Data Structures and
Algorithm Transperant Image
Software Strusture
Algorithm
Technical Structure of a Software
Algorithm
Algorithm
for Website Development
Data Structures and
Alogorithms in Java
Algorithmic Model
Diagram
Algorithm
Structure Diagram Project Managing
Data Structures
Cover
Portfolio About Data Structures and
Algorithms
Sublinear Space
Algorithm
Structure of Writing an
Algorithm CS
Data Structure and
Algoritum Logo
Types of Society
Structure
Data Structures and Algorithms Wallpaper
Vector Images of Data Structure and
Algorithm
Order of Data Structures
to Learn
850×778
researchgate.net
Structural optimization algorithm. | Download Scie…
850×584
researchgate.net
| Structural model algorithm. | Download Scientific Diagram
850×494
researchgate.net
| Structural model algorithm. | Download Scientific Diagram
850×592
researchgate.net
| Structural model algorithm. | Download Scientific Diagram
Related Products
Design Book
Algorithm T-shirt
Puzzle Game
640×640
researchgate.net
| Structural model algorithm. | Download …
640×640
researchgate.net
Structural scheme of the algorithm | Download S…
732×227
researchgate.net
general structural of algorithm | Download Scientific Diagram
227×227
researchgate.net
general structural of algorithm | Downloa…
850×612
researchgate.net
FIGURE Output of structural model algorithm. | Download Scientific Dia…
850×457
researchgate.net
Structural scheme of the algorithm. | Download Scientific Diagram
582×582
researchgate.net
Structural scheme of the algorithm. | Download S…
250×250
structuralalgorithms.com
Structural Algorithms
Explore more searches like
Structural
Algorithm
Flowchart Examples
FlowChart
Flowchart Template
Icon.png
What Is Computer
Clip Art
Flowchart Symbols
Transparent Logo
Development Flat Icon
Neurogenic Shock
Data Chart
Logo png
830×579
researchgate.net
Algorithm optimization based on structural stability | Download ...
850×629
researchgate.net
Structural model 1 (algorithm). | Download Scientific Diagram
640×640
researchgate.net
Structural model 1 (algorithm). | Download Sci…
850×587
researchgate.net
| Structural model algorithm. | Download Scientific Diagram
732×227
researchgate.net
general structural of algorithm | Download Scientific Diagram
850×384
researchgate.net
Structural chart of an algorithm for identifying. | Download Scientific ...
640×640
researchgate.net
| Structural model algorithm. | Download …
320×320
researchgate.net
Structural chart of an algorithm for identifying…
850×478
researchgate.net
| Structural model algorithm. | Download Scientific Diagram
850×266
researchgate.net
The steps in algorithm of structural processing | Download Scientific ...
640×640
researchgate.net
| Structural model algorithm. | Download S…
320×320
researchgate.net
Generalized structural scheme of the algorithm…
850×609
researchgate.net
| Output of structural model algorithm. | Download Scientific Di…
850×1144
researchgate.net
Algorithm 6: The main body of St…
850×179
researchgate.net
Structural model of the improved algorithm | Download Scientific Diagram
640×640
researchgate.net
The proposed interpretable meta stru…
227×227
researchgate.net
general structural of algorithm | Downloa…
People interested in
Structural
Algorithm
also searched for
Math Symbols
Shapes For
Cheat Sheet
Example
Equation
Bradycardia
Tachycardia
Kruskal
Anime
Hypernatremia
Hyponatremia
Cartoon
850×587
researchgate.net
Structural procedure of the proposed algorithm | Downloa…
320×320
researchgate.net
Structural procedure of the proposed alg…
1620×2291
studypool.com
SOLUTION: Simple structu…
600×301
researchgate.net
Structural design diagram of the enhanced algorithm model. | Download ...
850×558
researchgate.net
3 Pictorial illustration of steps of algorithm for discovering ...
640×640
researchgate.net
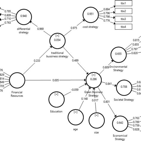
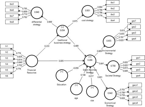
The structural model and PLS algorithm results Sou…
Some results have been hidden because they may be inaccessible to you.
Show inaccessible results
Report an inappropriate content
Please select one of the options below.
Not Relevant
Offensive
Adult
Child Sexual Abuse
Feedback