The photos you provided may be used to improve Bing image processing services.
Privacy Policy
|
Terms of Use
Can't use this link. Check that your link starts with 'http://' or 'https://' to try again.
Unable to process this search. Please try a different image or keywords.
Try Visual Search
Search, identify objects and text, translate, or solve problems using an image
Drag one or more images here,
upload an image
or
open camera
Drop images here to start your search
To use Visual Search, enable the camera in this browser
All
Search
Images
Inspiration
Create
Collections
Videos
Maps
News
More
Shopping
Flights
Travel
Notebook
Top suggestions for Collection Structure in Java
Java Structure
Java Collection
Diagram
Java Collection
Example
Java Collection
Methods
Java Collection
Hierarchy
Java
Code Structure
Java Collection
Tree
When to Use Which
Collection in Java
Java
Map Interface
Java Collection
API
Collection
Trong Java
ArrayList
in Java
Collection in Java
Table
List
in Java Collections
Java Collection
Framework Diagram
Java Collection
Architecture
Java
Ordered Set
Java Collection
Classes
Java Collection
Person
HashMap
Java
Java Collections
Chart
Unique Set
in Java
Java.util
Collections
What Is a
Collection Java
Collection
Data Structure
Java Collection
UML
Java
Docs Collection
Java
Program Structure
Java Collections
Comparison Chart
Collection in Java
Tabel
HashSet
Java Collection
Template
Basic Java
Program
Array vs ArrayList
Java
Java
Data Structures
SortedMap
Java
Why Collections Are Used
in Java
Java Collection
Geeks for Geeks
Java
Cheat Sheet
Collection
Em Java
Order Collection
Meaning Java
Java Collections
Class Diagram
Data Structure
Examples in Java
Java
Concurrent Collections
Collections Flowchart
in Java
Trie Data
Structure Java
List Container
in Collection Java
Maven Java
Project Structure
Linear Data
Structure Diagram in Java
Stack and Heap
Java
Explore more searches like Collection Structure in Java
Basic
Code
For
Loop
Block
Diagram
Program
Example
Program
PPT
Complete
Data
Explain
Basic
Web
System
What Is
Data
Coding
Android
Linix
Core
Method
Explain
Function
Set
Typical
Code
How Make
Complex
Class
How Do
Switch
Meaning
Contents
Program
Start
Cases
Black
People interested in Collection Structure in Java also searched for
Program
Code
How
Create
Program
Programming
Basic
Program Main
Method
Nested
If Else
Autoplay all GIFs
Change autoplay and other image settings here
Autoplay all GIFs
Flip the switch to turn them on
Autoplay GIFs
Image size
All
Small
Medium
Large
Extra large
At least... *
Customized Width
x
Customized Height
px
Please enter a number for Width and Height
Color
All
Color only
Black & white
Type
All
Photograph
Clipart
Line drawing
Animated GIF
Transparent
Layout
All
Square
Wide
Tall
People
All
Just faces
Head & shoulders
Date
All
Past 24 hours
Past week
Past month
Past year
License
All
All Creative Commons
Public domain
Free to share and use
Free to share and use commercially
Free to modify, share, and use
Free to modify, share, and use commercially
Learn more
Clear filters
SafeSearch:
Moderate
Strict
Moderate (default)
Off
Filter
Java Structure
Java Collection
Diagram
Java Collection
Example
Java Collection
Methods
Java Collection
Hierarchy
Java
Code Structure
Java Collection
Tree
When to Use Which
Collection in Java
Java
Map Interface
Java Collection
API
Collection
Trong Java
ArrayList
in Java
Collection in Java
Table
List
in Java Collections
Java Collection
Framework Diagram
Java Collection
Architecture
Java
Ordered Set
Java Collection
Classes
Java Collection
Person
HashMap
Java
Java Collections
Chart
Unique Set
in Java
Java.util
Collections
What Is a
Collection Java
Collection
Data Structure
Java Collection
UML
Java
Docs Collection
Java
Program Structure
Java Collections
Comparison Chart
Collection in Java
Tabel
HashSet
Java Collection
Template
Basic Java
Program
Array vs ArrayList
Java
Java
Data Structures
SortedMap
Java
Why Collections Are Used
in Java
Java Collection
Geeks for Geeks
Java
Cheat Sheet
Collection
Em Java
Order Collection
Meaning Java
Java Collections
Class Diagram
Data Structure
Examples in Java
Java
Concurrent Collections
Collections Flowchart
in Java
Trie Data
Structure Java
List Container
in Collection Java
Maven Java
Project Structure
Linear Data
Structure Diagram in Java
Stack and Heap
Java
768×1024
scribd.com
Java Collection Framework | PDF
2048×968
javaocean.in
Collection in Java - Java Ocean
2646×1860
bytebytego.com
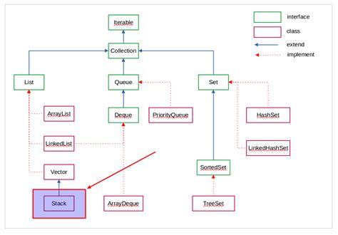
ByteByteGo | Java Collection Hierarchy
1000×430
kamalmeet.com
Collection Framework | Kamal’s Tech Blog
975×558
miit.tech
Java collection framework
896×634
javabytechie.com
Java Collection Framework - javabytechie
1024×768
slideserve.com
PPT - Java Collection: Data structure framework PowerPoint Presentation ...
750×422
studybullet.com
Java Collection Framework - StudyBullet.com
811×789
javagoal.com
collection in java and java collection framework - Ja…
800×412
softwaretestingo.com
Java Collection Framework Tutorial in Java With Example 2024
816×403
artofit.org
What is collection framework in java hierarchy interfaces of java ...
1271×629
fity.club
Java Collection Framework JAVA EE: Java : Collection Framework
Explore more searches like
Collection
Structure in Java
Basic Code
For Loop
Block Diagram
Program Example
Program PPT
Complete Data
Explain Basic
Web System
What Is Data
Coding
Android Linix
Core
580×290
frozenlake-dul.blogspot.com
Choosing a Suitable Data Structure(Java)
1512×840
fity.club
Java Collection Framework JAVA EE: Java : Collection Framework
796×724
becharaman.blogspot.com
Collection Freamework in java
1366×768
blogspot.com
Namal's View : Java Collection Framework - Internal walk through -1
1620×2160
studypool.com
SOLUTION: Java complete collecti…
822×576
curioustechwala.blogspot.com
Java-Collection Framework
1082×754
2dgarden.com
Collection Framework - 2D-Garden
802×469
blogspot.com
IT Technology bus: Java Collection Framework
1358×905
medium.com
Java Collection Framework: Hierarchical Diagram | by Deep Shah ...
768×363
backspaces1.wordpress.com
The Architecture of Java Collection Framework – Backspaces – Witness of ...
1200×1235
medium.com
Java Collection Framework — 1. We al…
600×522
www.tutorialspoint.com
Java - Collections Framework
637×546
javawebtutor.com
Java Collections Framework | Java Web Tutor
1024×536
medium.com
Collection Framework In Java. A Collection is a group of individual ...
3401×2767
scaler.com
Collections in Java - Scaler Topics
761×493
thekiranacademy.com
JBK Tutorials | Collection Framework in Java
People interested in
Collection
Structure in Java
also searched for
Program Code
How Create
Program
Programming Basic
Program Main Method
Nested If Else
3254×2326
github.com
GitHub - learn-co-curriculum/java-mod-4-java-c…
1200×581
Programiz
Java Collections Framework
1920×1080
clouddevs.com
Java Collections Framework: Understanding and Implementing Dat…
1358×752
medium.com
Core Interfaces in the Java Collection Framework | by Kavya | Medium
1366×1111
Edureka
Java Collections Framework | Collections in Java With Example…
800×663
velog.io
[JAVA] Collection Framework
768×432
akcoding.com
Java Collections Framework - A Guided Overview (2024)
Some results have been hidden because they may be inaccessible to you.
Show inaccessible results
Top suggestions for
Collection Structure in Java
Java Structure
Java Collection Diagram
Java Collection Example
Java Collection Methods
Java Collection Hierarchy
Java Code Structure
Java Collection Tree
When to Use Which Collec
…
Java Map Interface
Java Collection API
Collection Trong Java
ArrayList in Java
Report an inappropriate content
Please select one of the options below.
Not Relevant
Offensive
Adult
Child Sexual Abuse
Feedback