The photos you provided may be used to improve Bing image processing services.
Privacy Policy
|
Terms of Use
Can't use this link. Check that your link starts with 'http://' or 'https://' to try again.
Unable to process this search. Please try a different image or keywords.
Try Visual Search
Search, identify objects and text, translate, or solve problems using an image
Drag one or more images here,
upload an image
or
open camera
Drop images here to start your search
To use Visual Search, enable the camera in this browser
All
Search
Images
Inspiration
Create
Collections
Videos
Maps
News
More
Shopping
Flights
Travel
Notebook
Top suggestions for Java Android Developer
Java
Java Developer
Resume Sample
Java Developer
RoadMap
Java
SE
Java Developer
Software
Java
Development
Java
JDK
Java-
Dev
Java
Development Kit
Java Developer
Resume Examples
Java Developer
Wallpaper
Oracle Java
Logo
Java Developer
Jobs
Senior
Java Developer
Core
Java Developer
Java Developer
Code
Java Developer
Icon
Java
JDK 21
LinkedIn Cover Photo for
Java Developer
Java Backend Developer
RoadMap
Java Developer
Vector Art
Java
Platform
Java
Programming Logo
Java Developer
Name
Java Developer
Course
Stereotipical
Java Developer
Java Developer
Community
Java
Programming Language
Java
Website
Java
Web Developer
Java
JDK Download
Java Developer
Work
Java
Full-Stack Developer
Define
Java
Java Developer
PNG Images
Java
Edition
Sr
Java Developer
SQL
Developer
Java
1.7
Java
Application
Java
IDE
Some Quotes for
Java Developer
Tools for
Java Developer
Java Developer
Skills
Profile Photo for a
Java Developer
Java
Online Compiler
Eclipse IDE for
Java Developers
Java
Hiring
Java
App
Java Developer
Profice Picture
Explore more searches like Java Android Developer
Skills
List
Full
Stack
Job
Description
90
Days
Vector
Art
Job Description
Template
Create
Online
Skills
Examples
Cover Pic for
LinkedIn
Software
Platform
LinkedIn.
Background
Desktop
Wallpaper
Images for
LinkedIn
Landscape
Wallpaper
Background
Background
Images
Expert
Skills
Resume for
Experienced
Starter
Pack
Negative
Things
Salary
India
Description
Skill
Set
Backgrounds
Example
LinkedIn Cover
For
For
Freshers
Icon
Resume for
Fresher
Certified
UI
Resume 5 Years
Experience
Website
HD
Je
People interested in Java Android Developer also searched for
Career
Path
Profile
Pic
Blog
Application
3D
PFP
Atttude
Eis
Connection
Subangi
Oracle
Motivation
Autoplay all GIFs
Change autoplay and other image settings here
Autoplay all GIFs
Flip the switch to turn them on
Autoplay GIFs
Image size
All
Small
Medium
Large
Extra large
At least... *
Customized Width
x
Customized Height
px
Please enter a number for Width and Height
Color
All
Color only
Black & white
Type
All
Photograph
Clipart
Line drawing
Animated GIF
Transparent
Layout
All
Square
Wide
Tall
People
All
Just faces
Head & shoulders
Date
All
Past 24 hours
Past week
Past month
Past year
License
All
All Creative Commons
Public domain
Free to share and use
Free to share and use commercially
Free to modify, share, and use
Free to modify, share, and use commercially
Learn more
Clear filters
SafeSearch:
Moderate
Strict
Moderate (default)
Off
Filter
Java
Java Developer
Resume Sample
Java Developer
RoadMap
Java
SE
Java Developer
Software
Java
Development
Java
JDK
Java-
Dev
Java
Development Kit
Java Developer
Resume Examples
Java Developer
Wallpaper
Oracle Java
Logo
Java Developer
Jobs
Senior
Java Developer
Core
Java Developer
Java Developer
Code
Java Developer
Icon
Java
JDK 21
LinkedIn Cover Photo for
Java Developer
Java Backend Developer
RoadMap
Java Developer
Vector Art
Java
Platform
Java
Programming Logo
Java Developer
Name
Java Developer
Course
Stereotipical
Java Developer
Java Developer
Community
Java
Programming Language
Java
Website
Java
Web Developer
Java
JDK Download
Java Developer
Work
Java
Full-Stack Developer
Define
Java
Java Developer
PNG Images
Java
Edition
Sr
Java Developer
SQL
Developer
Java
1.7
Java
Application
Java
IDE
Some Quotes for
Java Developer
Tools for
Java Developer
Java Developer
Skills
Profile Photo for a
Java Developer
Java
Online Compiler
Eclipse IDE for
Java Developers
Java
Hiring
Java
App
Java Developer
Profice Picture
1201×676
developer.android.com
Use Java 8 language features and APIs | Android Studio | Android Developers
1200×1200
vingsfire.com
Get started as an Android developer
1500×1500
expertrainingdownload.com
Complete Android Developer Course Andr…
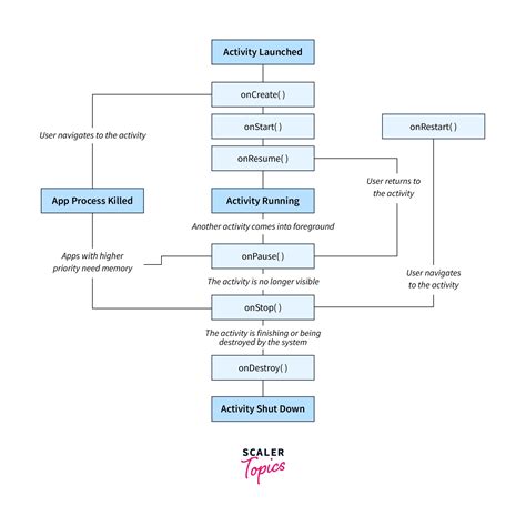
3000×617
scaler.com
How to Become an Android Developer? - Scaler Topics
704×500
temok.com
Android Developer Jobs: Essential Questions and Practi…
1536×864
joyofandroid.com
Cracking Android Developer Jobs: Roadmap & Career Guide
630×473
stacksocial.com
The Complete Android & Java Developer Course: Build 21 …
1920×1080
cake.me
Android Developer: Job Desk, Kualifikasi, Prospek Karir, Gaji | Cake
820×460
vteams.com
Is Android Developer Career Path Satisfying in 2021?
1200×630
th.jobsdb.com
How to become an Android Developer - Skills & Job Description – Jobsdb
1000×750
upwork.com
Android Mobile App developer | Java | Kotlin | Upwork
1000×750
upwork.com
Android Mobile App Developed using Java: - Expert Java Dev…
Explore more searches like
Java
Android
Developer
Skills List
Full Stack
Job Description
90 Days
Vector Art
Job Description T
…
Create Online
Skills Examples
Cover Pic for LinkedIn
Software Platform
LinkedIn. Background
Desktop Wallpaper
1106×623
bap-software.net
ANDROID DEVELOPER - Software development - offshore service | BAP …
680×680
www.fiverr.com
Develop a professional custo…
1536×805
learntocodewith.me
How to Become an Android Developer: Skills, Responsibilities, Etc.
2240×1260
themysteryexplorer.com
Android Developer: How To Become An Android Developer In 30 Days – The ...
1080×1080
linkedin.com
#androidappdevelopme…
1000×512
learningroutes.in
How To Become an Android Developer? The Complete Guide
680×453
www.fiverr.com
Do mobile app android development, android developer, kotlin, java by ...
960×600
resumeworded.com
Resume Skills for Android Developer (+ Templates) - Updated for 2025
700×400
codesquadz.com
How to Become an Android Developer: A Step-By-Step Guide
750×500
medium.com
How to become Android Developer - Arunzo - Medium
640×360
slideshare.net
Java for android developers | PDF
1366×450
cbitss.in
How to become an Android developer? | Android Developer Course
1200×800
itexpert.work
How to find an Android developer for your IT company | ITExpert
800×467
oditeksolutions.com
Android App development in Java | Android App Development
640×360
bairesdev.com
How To Become an Android Developer
1280×720
linkedin.com
The Role of Java in Android App Development
People interested in
Java
Android
Developer
also searched for
Career Path
Profile Pic
Blog
Application
3D
PFP Atttude
Eis
Connection
Subangi
Oracle
Motivation
848×477
simplilearn.com
How to Become an Android Developer [Complete Roadmap] | Simplilearn
1280×720
linkedin.com
Java Android Development Courses
1200×628
codeinstitute.net
What is an Android Developer & How to Become One - Code Institute DE
1024×1024
learncodingusa.com
Java’s Role in Android App Development Explained
1464×1588
file.sejarahperang.com
Java Tutorial For Android Studio Working With Str…
1020×1813
file.sejarahperang.com
Java Tutorial For Android Studi…
680×378
www.fiverr.com
Be your android app developer android studio java kotlin by Anxari_1 ...
Some results have been hidden because they may be inaccessible to you.
Show inaccessible results
See more images
Recommended for you
Sponsored
Report an inappropriate content
Please select one of the options below.
Not Relevant
Offensive
Adult
Child Sexual Abuse
Feedback