The photos you provided may be used to improve Bing image processing services.
Privacy Policy
|
Terms of Use
Can't use this link. Check that your link starts with 'http://' or 'https://' to try again.
Unable to process this search. Please try a different image or keywords.
Try Visual Search
Search, identify objects and text, translate, or solve problems using an image
Drag one or more images here,
upload an image
or
open camera
Drop images here to start your search
To use Visual Search, enable the camera in this browser
All
Search
Images
Inspiration
Create
Collections
Videos
Maps
News
More
Shopping
Flights
Travel
Notebook
Top suggestions for Torque Controller
Torque
Motor Controller
Speed and
Torque Motor
Torque
Tool Controller
Direct Torque
Control
Computed
Torque Controller
DC Motor
Torque Controller
Panasonic
Torque Controller
Apex
Torque Controller
Computer
Torque Controller
Atlas Copco
Torque Controller
Electromagnetic
Induction Motor
Electronic
Torque Controller
Torque Controller
Torso
AC Motor Speed
Controller
Torque
Control System
Torque Controller
India
Precision
Torque Controller
Magnetic
Torque Controller
Stanley
Torque Controller
Industrial
Torque Controller
Torque
Driver Controller
Depragast
Torque Controller
Torque
Controlled Tools
Torque Controller
for Centrifuge
Electric Torque
Screwdriver
How to Program a
Torque Controller
Digial
Torque Controller
Torque Controller
Atlas Corpe
Pi
Torque Controller
Torque Controller
Foc Block Diagram
Torque Controller
for Bolts
Global
Controller Torque
Torque Controller
Motor Car
Brushless DC Motor
Controller
Torque
Control Loop
Automated
Torque Controller
Torque Motor Controller
E190
Torque Controller
for Nut and Bolt
Pneumatic Torque
Gun
PEDAL-TORQUE
Throttle Controller
Etc Electric
Torque Controller
Minature Torque
Motor Controller
Digital Torque
Tool with Controller
Arduino Motor
Torque
Programmable Torque
Motor Controller
Motor RPM
Controller
Piston Pump
Torque Controller
Torque
Generator Controller
Side Entering
Torque Controller
Digital Torque Controller
via Wi-Fi Module
Refine your search for Torque Controller
Atlas
Copco
Foc Block
Diagram
Piston
Pump
DC
Motor
Motor
Car
Block
Diagram
Ingersoll
Rand
Low
Level
Wiring
Diagram
Angle for Full
Block Mode
Hydraulic
System
Pht5d
PVM
Motor
Framo
Speed
Vpp21
1
Wind
Turbine
What Is
Drag
Automated
Elc110220
Electric
What
Does
Fusion Systems
Inc
Geismar
CS-2700
Explore more searches like Torque Controller
Circuit
Diagram
Desoutter
Dental
Bosch
Magnetic
$12
Novus
Stanley
Tube
Expander
Engine
Magtork
Stanley
QMP
Atlas Copco Electric
Screwdriver
Motor Operated CRD
System Cable Panel
People interested in Torque Controller also searched for
Equilibrium
Equation
Real Life
Examples
Screwdriver
Set
Wrench
Tool
Vector
Physics
Movie
Cast
PC
Case
Physics
Examples
Angle
Gauge
Strain
Gauge
Angular
Momentum
Vector
Diagram
Rotational
Motion
Wrench
Set
Wrench
Diagram
Vector Cross
Product
Force
Diagram
Speed
Diagram
Wheel
Physics
Diagram
For
Red
Rose
Moment
Inertia
Driver
Screwdriver
Angular
Acceleration
Lever
Arm
Screwdriver
Bit Set
Wrench
Extension
Motor
Diagram
Testing
Machine
Wrenches
Limiter
Coupling
Adapter
Arm
Necklace
Sign
Examples
Wrench
Converter
Cars
Gun
Force
Logo
Wheel
Movie
People interested in Torque Controller also searched for
Vector
control
Motor
Controller
Synchronous
Motor
Braking
Chopper
Traction
Motor
Brushed DC Electric
Motor
Electrostatic
Motor
Lynch
Motor
Piezoelectric
Motor
Brush
Switched Reluctance
Motor
Reluctance
Motor
Commutator
Rotor
Slip
Ring
Mendocino
Motor
Ultrasonic
Motor
Unipolar
Motor
Ball Bearing
Motor
Booster
Autoplay all GIFs
Change autoplay and other image settings here
Autoplay all GIFs
Flip the switch to turn them on
Autoplay GIFs
Image size
All
Small
Medium
Large
Extra large
At least... *
Customized Width
x
Customized Height
px
Please enter a number for Width and Height
Color
All
Color only
Black & white
Type
All
Photograph
Clipart
Line drawing
Animated GIF
Transparent
Layout
All
Square
Wide
Tall
People
All
Just faces
Head & shoulders
Date
All
Past 24 hours
Past week
Past month
Past year
License
All
All Creative Commons
Public domain
Free to share and use
Free to share and use commercially
Free to modify, share, and use
Free to modify, share, and use commercially
Learn more
Clear filters
SafeSearch:
Moderate
Strict
Moderate (default)
Off
Filter
Torque
Motor Controller
Speed and
Torque Motor
Torque
Tool Controller
Direct Torque
Control
Computed
Torque Controller
DC Motor
Torque Controller
Panasonic
Torque Controller
Apex
Torque Controller
Computer
Torque Controller
Atlas Copco
Torque Controller
Electromagnetic
Induction Motor
Electronic
Torque Controller
Torque Controller
Torso
AC Motor Speed
Controller
Torque
Control System
Torque Controller
India
Precision
Torque Controller
Magnetic
Torque Controller
Stanley
Torque Controller
Industrial
Torque Controller
Torque
Driver Controller
Depragast
Torque Controller
Torque
Controlled Tools
Torque Controller
for Centrifuge
Electric Torque
Screwdriver
How to Program a
Torque Controller
Digial
Torque Controller
Torque Controller
Atlas Corpe
Pi
Torque Controller
Torque Controller
Foc Block Diagram
Torque Controller
for Bolts
Global
Controller Torque
Torque Controller
Motor Car
Brushless DC Motor
Controller
Torque
Control Loop
Automated
Torque Controller
Torque Motor Controller
E190
Torque Controller
for Nut and Bolt
Pneumatic Torque
Gun
PEDAL-TORQUE
Throttle Controller
Etc Electric
Torque Controller
Minature Torque
Motor Controller
Digital Torque
Tool with Controller
Arduino Motor
Torque
Programmable Torque
Motor Controller
Motor RPM
Controller
Piston Pump
Torque Controller
Torque
Generator Controller
Side Entering
Torque Controller
Digital Torque Controller
via Wi-Fi Module
359×500
electroplastcontrols.com
Torque Controller - Torque Moto…
800×800
au.vicedeal.com
Torque motor controller 10A YTC-10A torque m…
800×562
at2e-usa.com
Handheld Torque Controller for Accurate Torque Measurements
800×558
at2e-usa.com
Handheld Torque Controller for Accurate Torque Measurements
Related Products
Digital Torque Screwdriver
Mendocino Motor
Torque Adapter
987×1000
swastikgearmotor.com
Torque Controller - Torque Control Drive Tr…
493×500
swastikgearmotor.com
Torque Controller - Torque Control Drive Tr…
738×438
researchgate.net
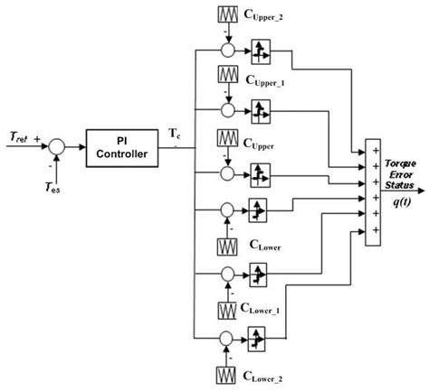
Torque controller block diagram | Download Scientific Diagram
438×438
researchgate.net
Torque controller block diagram | Download Sci…
450×450
tradeindia.com
Torque Controller - Torque Controller Manufacturers…
500×500
tradeindia.com
Torque Controller - Torque Controller Manufacturers, S…
768×1000
indiamart.com
Torque Controller at ₹ 20000/piece | Torqu…
622×1000
swastikgearmotor.com
Torque Drive Controller - Tor…
940×546
doc.synapticon.com
Torque Controller Tuning
450×450
industrialtools.com.tw
Precision Torque Controller | Advanced Torque Manage…
Refine your search for
Torque Controller
Atlas Copco
Foc Block Diagram
Piston Pump
DC Motor
Motor Car
Block Diagram
Ingersoll Rand
Low Level
Wiring Diagram
Angle for Full Block Mode
Hydraulic System
Pht5d
300×300
directindustry.com
Torque controller - All industrial manufacturers
790×600
indiamart.com
Honeywell Torque Controller, Temperature at best price in …
294×500
indiamart.com
5 amp max Motor Torque …
850×271
researchgate.net
10 Components of the Torque Controller. | Download Scientific Diagram
639×584
researchgate.net
Proposed torque controller | Download …
500×500
IndiaMART
Torque Controller - Torque Motor Controller Latest Price, Manufacturer…
750×1000
IndiaMART
Torque Controller - Torque Motor Con…
1000×667
IndiaMART
Torque Controller - Torque Motor Controller Latest Price, Manufacturers ...
500×500
IndiaMART
Torque Controller - Torque Motor Controller Latest Pri…
375×500
IndiaMART
Torque Motor Controller at ₹ 500…
1000×1000
indiamart.com
5 Amp. Max Motor Torque Controller at ₹ 4500/piece …
866×1000
indiamart.com
40 Amp Torque Motor Controller, For Industrial, Model Name/Num…
1000×903
indiamart.com
40 Amp Torque Motor Controller, For Industrial, Mod…
860×1000
indiamart.com
40 Amp Torque Motor Controller, For Industri…
500×457
indiamart.com
Torque Controller at Rs 20000/piece | Torque Motor …
5734×2203
doc.synapticon.com
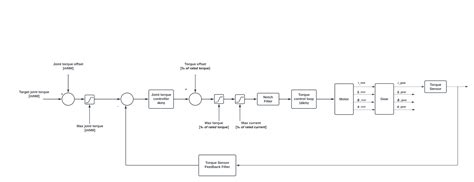
Joint Torque Controller
500×500
swastikgearmotor.com
Torque And Tension Controller - Torque Motor Controller panel Tra…
1000×675
indiamart.com
Torque Controller at ₹ 45000/piece | Bhiwandi | ID: 8592394130
500×500
tradeindia.com
Torque Motor Controller Application: Industrial a…
Explore more searches like
Torque Controller
Circuit Diagram
Desoutter
Dental
Bosch
Magnetic
$12
Novus
Stanley
Tube Expander
Engine
Magtork
Stanley QMP
586×1000
indiamart.com
4 A Digital Torque Contro…
562×1000
indiamart.com
Torque Motor Controller at ₹ …
Some results have been hidden because they may be inaccessible to you.
Show inaccessible results
Report an inappropriate content
Please select one of the options below.
Not Relevant
Offensive
Adult
Child Sexual Abuse
Feedback