The photos you provided may be used to improve Bing image processing services.
Privacy Policy
|
Terms of Use
Can't use this link. Check that your link starts with 'http://' or 'https://' to try again.
Unable to process this search. Please try a different image or keywords.
Try Visual Search
Search, identify objects and text, translate, or solve problems using an image
Drag one or more images here,
upload an image
or
open camera
Drop images here to start your search
To use Visual Search, enable the camera in this browser
All
Search
Images
Inspiration
Create
Collections
Videos
Maps
News
More
Shopping
Flights
Travel
Notebook
Top suggestions for Python Adware
Adware
Meaning
Adware
Virus
TV
Adware
Adware
Computer
Adware
Examples
SUPERAntiSpyware
Spyware and
Adware
Ransomware
Adware/
Malware
Facts About
Adware
Rootkit
Anti-
Spyware
Define
Adware
Free Antivirus
Protection
Microsoft Malicious Software
Removal Tool
Adware
PNG
Adware
Pop-Ups
Malwarebytes
Keylogger
صور
Adware
AdAware Antivirus
Free
Adware
Info
Sample
Adware
Browser
Adware
Botnet
Adware
Meme
FileLess
Malware
Adware
Icon
Contoh
Adware
Adware
Screen Shot
Adware
Types
SUPERAntiSpyware
Free Edition
Malware/Adware
Attack
Adware
Computer Definition
What Is
Adware Virus
Anti-Spyware
Software
Adware
Real
El
Adware
Adware
Old
Adware
Wikipedia
Antivirus
Ad
Adware
Prevention
Scareware
Browser
Extensions
Phishing
Adware
Threats
Adware
Alware
PC App Store
Adware
Windows
Adware
Outdated
Software
Explore more searches like Python Adware
Computer
Virus
PC App
Store
Cyber
Security
Attack
Symbol
Icon.png
Pop-Up
What Is
Computer
Harmful
Software
Malware
Definition
Windows
XP
What
is
Que
ES
Cleaner
Icon
How
Find
Imagenes
De
Computer
Logo
Download
Button
Virus
Logo
Vector
Art
Banner
Ads
Pop-Ups
Get
Rid
Facts
About
Search
Engine
What Is
Anti
Bloom
software
Examples
PNG
Apps
Android
Spyware
Malware
Pics
Symbol
Meme
Malwarebytes
Types
Killer
Borland
Anti
Mobile
Poster
People interested in Python Adware also searched for
Royalty Free
Images
Que ES
Un
Info
About
Say
No
Reimage
Remove
Diagram
Removal
exe
Ads
Android
Advantages
Tracker
Definición
همه چیز
درباره
Cartoon
Manor
Autoplay all GIFs
Change autoplay and other image settings here
Autoplay all GIFs
Flip the switch to turn them on
Autoplay GIFs
Image size
All
Small
Medium
Large
Extra large
At least... *
Customized Width
x
Customized Height
px
Please enter a number for Width and Height
Color
All
Color only
Black & white
Type
All
Photograph
Clipart
Line drawing
Animated GIF
Transparent
Layout
All
Square
Wide
Tall
People
All
Just faces
Head & shoulders
Date
All
Past 24 hours
Past week
Past month
Past year
License
All
All Creative Commons
Public domain
Free to share and use
Free to share and use commercially
Free to modify, share, and use
Free to modify, share, and use commercially
Learn more
Clear filters
SafeSearch:
Moderate
Strict
Moderate (default)
Off
Filter
Adware
Meaning
Adware
Virus
TV
Adware
Adware
Computer
Adware
Examples
SUPERAntiSpyware
Spyware and
Adware
Ransomware
Adware/
Malware
Facts About
Adware
Rootkit
Anti-
Spyware
Define
Adware
Free Antivirus
Protection
Microsoft Malicious Software
Removal Tool
Adware
PNG
Adware
Pop-Ups
Malwarebytes
Keylogger
صور
Adware
AdAware Antivirus
Free
Adware
Info
Sample
Adware
Browser
Adware
Botnet
Adware
Meme
FileLess
Malware
Adware
Icon
Contoh
Adware
Adware
Screen Shot
Adware
Types
SUPERAntiSpyware
Free Edition
Malware/Adware
Attack
Adware
Computer Definition
What Is
Adware Virus
Anti-Spyware
Software
Adware
Real
El
Adware
Adware
Old
Adware
Wikipedia
Antivirus
Ad
Adware
Prevention
Scareware
Browser
Extensions
Phishing
Adware
Threats
Adware
Alware
PC App Store
Adware
Windows
Adware
Outdated
Software
728×380
thehackernews.com
Python-Based Adware Evolves to Install Malicious Browser Extensions
1080×1080
linkedin.com
#adwaretechnologies #python #pythondevelo…
1080×1080
linkedin.com
#adwaretechnologies #python #pythondevelo…
504×566
malwaretips.com
Malware News - Python-Based Adw…
Related Products
Programming Books
T-Shirts
Stuffed Animal
1080×1080
linkedin.com
Adware Technologies on LinkedIn: #adwar…
1080×1080
linkedin.com
Adware Technologies on LinkedIn: #adwar…
996×591
malwarebytes.com
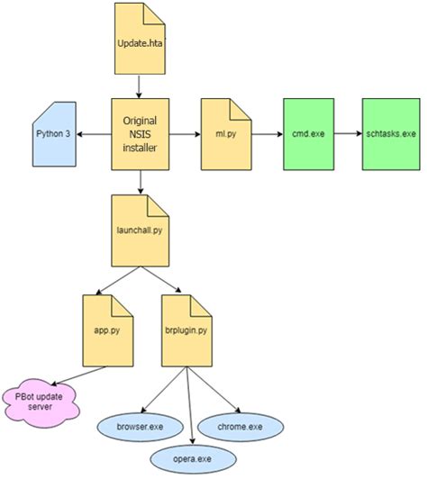
PBot: a Python-based adware | Malwarebytes Labs
350×350
www.whatismyip.com
Adware Explained: How to Detect and R…
1000×667
Cyware
Python-based PBot adware evolves to deliver cryptocurrency miner a…
800×450
linkedin.com
Python/Django Development: Build Powerful Web Applications | Adware ...
600×350
intego.com
Intego discovers undetected OSX/Adload decompiled Python adware - The ...
724×741
blogs.manageengine.com
Python-based adware threatens browser s…
1075×614
thepythoncode.com
Ethical Hacking Tutorials - The Python Code
Explore more searches like
Python
Adware
Computer Virus
PC App Store
Cyber Security
Attack Symbol
Icon.png
Pop-Up
What Is Computer
Harmful Software
Malware Definition
Windows XP
What is
Que ES
975×654
malwarebytes.com
Adware | Malwarebytes Labs
1600×900
cybersecuritynews.com
Threat Actors Deployed Python Packages to Steal System Data
773×687
cybersecuritynews.com
Threat Actors Deployed Python Packages to Ste…
1200×600
github.com
GitHub - fireab/python-virus-with-antivirus: simple virus with ...
1280×960
Wired
Adware Is the Malware You Should Actually Be Worried …
1600×900
cybersecuritynews.com
Malicious Python Packages Can Hijack Your Computer
1920×1080
techworm.net
PythonBot Adware Installs Cryptominer on Windows PCs
1024×683
xcitium.com
What Is Adware? | Definition, Dangers & How to Remove It
1200×630
linkedin.com
Malware Reporting Evolved - The Python Package Index Blog | Real Python
474×266
gbhackers.com
Beware Of Malicious Python Packages That Steal Users Sensitive Data
1412×794
macupdate.com
How to Uninstall Python on Mac [Updated 2020] MacUpdate
473×280
shutterstock.com
Adware Attack Concept Alert Notification Phishing Stock Vector (Royalty ...
624×441
Heimdal Security
Adware 101: Definition, Types, and How to Get Rid of Them
1280×720
en.shiftdelete.net
Malware detected in PyPI Python packages - ShiftDelete.Net
790×584
gridinsoft.com
8 Symptoms Of Adware: How to Avoid it – Gridinsoft Blogs
People interested in
Python
Adware
also searched for
Royalty Free Images
Que ES Un
Info About
Say No
Reimage
Remove
Diagram
Removal
exe
Ads
Android
Advantages
1024×1024
spyhunter.com
How To Remove EscapeDaemonFormat …
1080×2400
www.reddit.com
Analyzing Python Malwar…
1200×675
www.laptopmag.com
Adware is a sneaky gateway to malware — here's how to remove it ...
728×380
thehackernews.com
Malicious Python Package Hides Sliver C2 Framework in Fake Requests ...
1113×234
securityaffairs.com
Malicious Python Package uses Unicode to evade detection
1536×1024
xcitium.com
How to Start a Python Script Easily
728×380
thehackernews.com
Crypto Developers Targeted by Python Malware Disguised as Coding Challenges
Some results have been hidden because they may be inaccessible to you.
Show inaccessible results
Report an inappropriate content
Please select one of the options below.
Not Relevant
Offensive
Adult
Child Sexual Abuse
Feedback