The photos you provided may be used to improve Bing image processing services.
Privacy Policy
|
Terms of Use
Can't use this link. Check that your link starts with 'http://' or 'https://' to try again.
Unable to process this search. Please try a different image or keywords.
Try Visual Search
Search, identify objects and text, translate, or solve problems using an image
Drag one or more images here,
upload an image
or
open camera
Drop images here to start your search
To use Visual Search, enable the camera in this browser
All
Search
Images
Inspiration
Create
Collections
Videos
Maps
News
More
Shopping
Flights
Travel
Notebook
Top suggestions for Fault Detection Control
Ground
Fault Detection
Ground Fault Detection
Circuit
Ground Fault
Detector
Fault Detection
Classification
Fault Detection
System
Earth Fault
Detector
Fault Detection
Method
Fault Detection
Book
Fault Detection
and Diagnosis
Bearing
Fault Detection
Arc
Fault Detection
Electrical
Fault Detection
Fault Detection
Devices
Fault Detection
in Fitness App
Arc Fault Detection
Device
Fault Detection
Sensors
Fault Detection
Mechanism
Fault Detection
and Control
Automatic
Fault Detection
Application of
Fault Detection
Ai
Fault Detection
Fault
Indicator
Fault Detection
FDD
Ground Fault
Monitor
Online
Fault Detection
Car Fault
Detector
Cable Fault
Detector
AC Fault Detection
Diagram
Fault Sign Detection
System
ODG for
Fault Detection
What Is Fault Detection
and Exclusion
Fault
Isolation
Ungrounded Ground
Fault Detection
Fault Detection
and Repair
Fault Detection
and Diagnostics
Gasket
Fault Detection
Fault Detection
Vector
Fault Detection
Simple Image
Through
Fault Detection
Electric
Fault Detection
Example of
Fault Detection
Fault Detection
Techniques
Fault Detection
Themal Image
Camera Detection
of Fault
Fault Detection
Logo
Engineering and
Fault Detection
Traditional
Fault Detection
Defect
Detection
Fault Detection
Graph Explained
Fault Detection
Animation
Explore more searches like Fault Detection Control
System
Diagram
Data
Visualization
Machine
Learning
Change Management
Flowchart
Diagnosis
Icon
3
Phase
Practice
Circuits
Predictive
Maintenance
Low
Voltage
Fortive
Company
Structural
Analysis
System Symbol
PNG
Control
Chart
Chemical
Process
FlowChart
Classification
System
Electrical
Devices
Process
Diagram
Gamma
Rays
Electric Smart
Meter
Circuit
Diagram
IT
Industry
Distribution
Grid
Diagram
Alir
Power
Supply
Data-Driven
Computer
Network
Overhead
Line
Critical
Infrastructure
Electrical
Arc Flash
High Voltage
Arc
Time
Interval
Time
For
Three-Phase
Energy
Storage
Digital
Twin
2D
Diagnostics
Techniques
Intermediate
Pharma
Signal
Emerging
System
Icon
PCB
Inverter
Ground
Industrial
Wind
Turbine
Neutral
Sensor
People interested in Fault Detection Control also searched for
Power
System
Alert
Classification
Distributed
T2
PowerPoint
Open
Pen
Application
Hardware
Battery
DC
Ground
Street
Light
Isolation
Autoplay all GIFs
Change autoplay and other image settings here
Autoplay all GIFs
Flip the switch to turn them on
Autoplay GIFs
Image size
All
Small
Medium
Large
Extra large
At least... *
Customized Width
x
Customized Height
px
Please enter a number for Width and Height
Color
All
Color only
Black & white
Type
All
Photograph
Clipart
Line drawing
Animated GIF
Transparent
Layout
All
Square
Wide
Tall
People
All
Just faces
Head & shoulders
Date
All
Past 24 hours
Past week
Past month
Past year
License
All
All Creative Commons
Public domain
Free to share and use
Free to share and use commercially
Free to modify, share, and use
Free to modify, share, and use commercially
Learn more
Clear filters
SafeSearch:
Moderate
Strict
Moderate (default)
Off
Filter
Ground
Fault Detection
Ground Fault Detection
Circuit
Ground Fault
Detector
Fault Detection
Classification
Fault Detection
System
Earth Fault
Detector
Fault Detection
Method
Fault Detection
Book
Fault Detection
and Diagnosis
Bearing
Fault Detection
Arc
Fault Detection
Electrical
Fault Detection
Fault Detection
Devices
Fault Detection
in Fitness App
Arc Fault Detection
Device
Fault Detection
Sensors
Fault Detection
Mechanism
Fault Detection
and Control
Automatic
Fault Detection
Application of
Fault Detection
Ai
Fault Detection
Fault
Indicator
Fault Detection
FDD
Ground Fault
Monitor
Online
Fault Detection
Car Fault
Detector
Cable Fault
Detector
AC Fault Detection
Diagram
Fault Sign Detection
System
ODG for
Fault Detection
What Is Fault Detection
and Exclusion
Fault
Isolation
Ungrounded Ground
Fault Detection
Fault Detection
and Repair
Fault Detection
and Diagnostics
Gasket
Fault Detection
Fault Detection
Vector
Fault Detection
Simple Image
Through
Fault Detection
Electric
Fault Detection
Example of
Fault Detection
Fault Detection
Techniques
Fault Detection
Themal Image
Camera Detection
of Fault
Fault Detection
Logo
Engineering and
Fault Detection
Traditional
Fault Detection
Defect
Detection
Fault Detection
Graph Explained
Fault Detection
Animation
850×564
researchgate.net
The control and fault detection scheme. | Download Scientific Diagram
600×388
researchgate.net
Proposed integrated fault detection and control. | Download Scientific ...
312×312
researchgate.net
Control system fault detection process. | Download Scientif…
320×320
researchgate.net
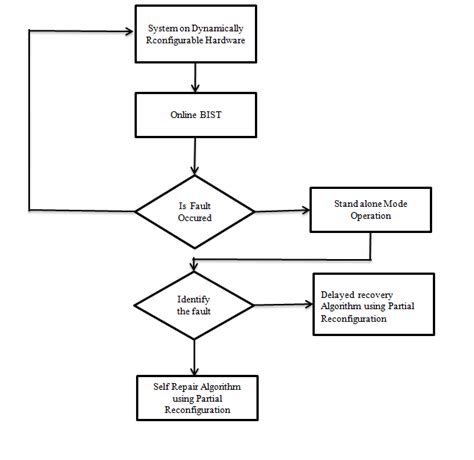
Flowchart of fault detection and control switching | Down…
Related Products
Fault Detection Sensors
Industrial Fault Detection Systems
Vibration-Based
850×699
researchgate.net
Flowchart of fault detection and control switching | Download ...
640×640
researchgate.net
Flowchart of fault detection and control switching | Do…
703×617
researchgate.net
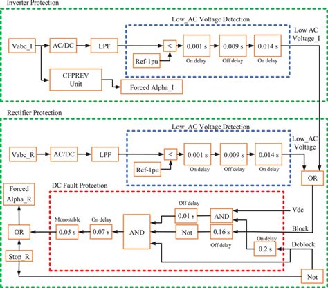
AC and DC fault detection control scheme | Download Scientific …
850×1076
researchgate.net
Flow chart for fault detection procedur…
460×460
researchgate.net
(a) State diagram of the fault-detection schem…
850×418
researchgate.net
Fault Detection Process Diagram | Download Scientific Diagram
600×536
storage.googleapis.com
Fault Detection Methods at Micheal Weston blog
850×422
researchgate.net
Fault detection system workflow | Download Scientific Diagram
Explore more searches like
Fault Detection
Control
System Diagram
Data Visualization
Machine Learning
Change Management
…
Diagnosis Icon
3 Phase
Practice Circuits
Predictive Maintenance
Low Voltage
Fortive Company
Structural Analysis
System Symbol PNG
708×577
storage.googleapis.com
Fault Detection Visualization at Brock Clemes blog
600×499
researchgate.net
Schematic diagram of the fault detection and fault-tolerant control ...
850×1238
researchgate.net
(PDF) Fault Detection and Control of Proce…
850×798
researchgate.net
Detail of proposed fault detection scheme: (a) Proposed fault detecti…
850×944
researchgate.net
Flowchart for fault detection and locali…
1200×1200
sensemore.io
Early Fault Detection in Predictive Maintenance - Sens…
640×640
researchgate.net
General Architecture of Fault Detection Syste…
850×367
researchgate.net
General Architecture of Fault Detection System. | Download Scientific ...
320×320
researchgate.net
Fault detection system (FDS) block diagram. …
850×1016
researchgate.net
Flow chart of the proposed fault de…
640×640
researchgate.net
Structure of the installed fault-detection and fau…
850×835
researchgate.net
Diagram of fault detection. | Download …
637×637
researchgate.net
Fault detection and exclusion flow chart fo…
274×274
researchgate.net
Fault detection and diagnosis system | Do…
778×653
researchgate.net
Fault Detection Process Block Diagram | Download …
621×254
researchgate.net
Block diagram of fault detection system | Download Scientific Diagram
640×640
researchgate.net
Conventional fault detection system single …
850×470
researchgate.net
Program structure diagram of the fault detection system | Download ...
320×320
researchgate.net
Program structure diagram of the fault dete…
People interested in
Fault Detection
Control
also searched for
Power System
Alert
Classification
Distributed
T2
PowerPoint
Open Pen
Application
Hardware
Battery
DC Ground
Street Light
634×616
ResearchGate
Flow Diagram for fault detection and repair mechanism | Downlo…
768×504
researchgate.net
Schematic Diagram of Fault Detection System | Download Scientific Diagram
850×1378
researchgate.net
Simplified schema of the fault detection …
850×585
researchgate.net
Principle of control and fault diagnosis | Download Scientific Diagram
Some results have been hidden because they may be inaccessible to you.
Show inaccessible results
Report an inappropriate content
Please select one of the options below.
Not Relevant
Offensive
Adult
Child Sexual Abuse
Feedback