The photos you provided may be used to improve Bing image processing services.
Privacy Policy
|
Terms of Use
Can't use this link. Check that your link starts with 'http://' or 'https://' to try again.
Unable to process this search. Please try a different image or keywords.
Try Visual Search
Search, identify objects and text, translate, or solve problems using an image
Drag one or more images here,
upload an image
or
open camera
Drop images here to start your search
To use Visual Search, enable the camera in this browser
All
Search
Images
Inspiration
Create
Collections
Videos
Maps
News
More
Shopping
Flights
Travel
Notebook
Top suggestions for Convert Hash to Text in Java
Java Hash
Tables
Java Hash
List
Hash Function
in Java
Hashing
in Java
HashSet
in Java
HashMap
in Java
hashCode
Hash Codes
in Java
Hash
Methods Java
Hash Mapping
in Java
Hash
Table Example
Hash
Table Code Java
Hash
Table Meaning in Java
Hash Table Java
Visualization
Set Collection
in Java
HashSet vs
HashMap
What Is a
Hash Table Java
Java
Map Interface
Java Hash
TableA
Hash
Table Python
Chaining Hash
Table
Java
Code Class Map
Bucket
Hashing
Java
String hashCode
Linked Hash Set
in Java Image
hashCode Method
in Java
hashCode and Equal
in Java
Hash Technique
in Java
HashMap Java
Implementation
String Length
Java
Hash
Table Data Structure
Update Value of
Hash in Map Java
HashMap
Array
Linear Probing
Hash Table
Hash Table in
Data Structure Using Java
Hash
Table Search Java
How to Set a
Hash Value in Java
How to
Solve Java Hash
Hash
Objects
Как Работает hashCode В
Java
Implements
Java
Separate Chaining for Hash
Tables in Java Sample Code
Hash
Table Algorithm
Cryptographic
Hash
Hash
Cannot Be Resolved Java
Hash
Coding
Hash Operations
in Java
Java
HashSet Examples
HashMap Scanner
Java
JSON
Hash
Explore more searches like Convert Hash to Text in Java
HandWriting
Microsoft
Word 365
Word
Document
Apple
Pencil
Windows
10
Beautiful
Layout
Into Clip
Art
Microsoft
Word
Made
Up
Tattoo
Art
PDF
Doc
BG
For
Word
Pic
How
Voice
Into
Ai
HTML
Number
Online
File
PNG
Jpg
ScreenShot
ASCII
Google
Autoplay all GIFs
Change autoplay and other image settings here
Autoplay all GIFs
Flip the switch to turn them on
Autoplay GIFs
Image size
All
Small
Medium
Large
Extra large
At least... *
Customized Width
x
Customized Height
px
Please enter a number for Width and Height
Color
All
Color only
Black & white
Type
All
Photograph
Clipart
Line drawing
Animated GIF
Transparent
Layout
All
Square
Wide
Tall
People
All
Just faces
Head & shoulders
Date
All
Past 24 hours
Past week
Past month
Past year
License
All
All Creative Commons
Public domain
Free to share and use
Free to share and use commercially
Free to modify, share, and use
Free to modify, share, and use commercially
Learn more
Clear filters
SafeSearch:
Moderate
Strict
Moderate (default)
Off
Filter
Java Hash
Tables
Java Hash
List
Hash Function
in Java
Hashing
in Java
HashSet
in Java
HashMap
in Java
hashCode
Hash Codes
in Java
Hash
Methods Java
Hash Mapping
in Java
Hash
Table Example
Hash
Table Code Java
Hash
Table Meaning in Java
Hash Table Java
Visualization
Set Collection
in Java
HashSet vs
HashMap
What Is a
Hash Table Java
Java
Map Interface
Java Hash
TableA
Hash
Table Python
Chaining Hash
Table
Java
Code Class Map
Bucket
Hashing
Java
String hashCode
Linked Hash Set
in Java Image
hashCode Method
in Java
hashCode and Equal
in Java
Hash Technique
in Java
HashMap Java
Implementation
String Length
Java
Hash
Table Data Structure
Update Value of
Hash in Map Java
HashMap
Array
Linear Probing
Hash Table
Hash Table in
Data Structure Using Java
Hash
Table Search Java
How to Set a
Hash Value in Java
How to
Solve Java Hash
Hash
Objects
Как Работает hashCode В
Java
Implements
Java
Separate Chaining for Hash
Tables in Java Sample Code
Hash
Table Algorithm
Cryptographic
Hash
Hash
Cannot Be Resolved Java
Hash
Coding
Hash Operations
in Java
Java
HashSet Examples
HashMap Scanner
Java
JSON
Hash
748×283
101convert.com
Convert JAVA to TXT | Programming file conversions
480×547
examples.javacodegeeks.com
Java Hash Example - Java Code Geeks
684×579
examples.javacodegeeks.com
Java Hash Example - Java Code Geeks
736×518
examples.javacodegeeks.com
Java Hash Example - Java Code Geeks
616×461
examples.javacodegeeks.com
Java Hash Example - Java Code Geeks
622×96
serve.net
Hashing Concepts and the Java Programming Language: Library Hash Functions
407×79
serve.net
Hashing Concepts and the Java Programming Language: Library Hash …
1200×600
github.com
GitHub - MrDark-X/text-to-hash-converter: This Python script converts ...
926×613
geeksforgeeks.org
Cryptographic Hash Function in Java - GeeksforGeeks
595×34
mantascode.com
Java: How to invert a Hashtable? | MantasCode
626×626
rtila.com
Convert Any Text To Hashed Data | RTILA W…
Explore more searches like
Convert
Hash
to Text
in Java
HandWriting
Microsoft Word 365
Word Document
Apple Pencil
Windows 10
Beautiful Layout
Into Clip Art
Microsoft Word
Made Up
Tattoo Art
PDF Doc
BG For
800×450
linkedin.com
Learn about hash functions in Java | Java Challengers posted on the ...
608×638
w3resource.com.cach3.com
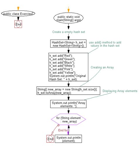
Java: Convert a hash set to an array
1500×1500
pelock.com
Hash Calculator Online — String & File Hash Gene…
850×315
researchgate.net
Java description of the code for the SHA-256 hash function The result ...
324×324
researchgate.net
Java description of the code for the SHA-256 …
800×445
stackhowto.com
How to hash a string with MD5 in Java - StackHowTo
605×362
velog.io
[ java ] Hash
1138×660
javastring.net
Java String hashCode() - What's the Use?
758×666
javastring.net
Java String hashCode() - What's the Use?
1600×900
objectos.com.br
How to implement a hash table in Java (Part 4)
2000×606
v3.leedo.me
자바 문자열 해시코드 - Java String hash code
845×746
velog.io
[Java Doc] Hash Set
900×500
Mergers
Java hashCode() | Complete Guide to Java hashCode() with Examples
981×491
Stack Overflow
java - Hashing multiple Strings into one Hash - Stack Overflow
400×299
javamex.com
How the Java String hash function works (2)
644×396
Stack Overflow
java - How to generate hash signature? - Stack Overflow
1846×986
javaprogramto.com
Java String hashCode() example JavaProgramTo.com
415×402
codezup.com
Java String hashCode() Method Example | Co…
1280×720
techndeck.com
Hashset in Java with example - Best & Simplest Solution | Techndeck
1200×675
sourcetrail.com
Solved: hashmap print keys and values in Java - SourceTrail
1280×720
golinuxcloud.com
6 ways to implement Hashing in Java [Practical Examples] | GoLinuxCloud
1701×1249
scaler.com
HashCode() in Java | Java hashcode Method - Scaler …
400×148
upgrad.com
Understanding Java Hashcode: A Deep Dive into Object Identity
3400×1313
scaler.com
Hashing and its Use Cases in Java - Scaler Topics
Some results have been hidden because they may be inaccessible to you.
Show inaccessible results
See more images
Recommended for you
Sponsored
Report an inappropriate content
Please select one of the options below.
Not Relevant
Offensive
Adult
Child Sexual Abuse
Feedback